在职业教育高质量发展的时代浪潮中,技能人才已成为支撑产业升级、推动区域发展的核心力量。云南技师学院作为云南省属公办技师名校,深耕职教六十余载,以修德修身、修技修能为办学追求,为万千学子搭建起技能成才、技能报国的坚实平台。学院依托优质办学资源、完善培养体系、全面助学保障与严格规范管理,面向全省招收有志于深耕技能领域的青年学子,助力大家掌握一技之长、实现人生出彩。无论你是初中应届毕业生、高中及中职学子,还是希望提升技能的社会青年,这里都能为你提供适配的成长路径,让你在专业学习、实训实践、竞赛提升中夯实本领,在就业创业中抢占先机,用过硬技术书写青春答卷。
一、学校简介
云南技师学院(云南工贸职业技术学院)始创于1961年,是云南省人民政府主办、省人力资源和社会保障厅直属的公办技师学院,也是云南首家技师学院,国家人力资源和社会保障部、教育部备案院校。学院历经六十余年发展,荣获国家技能人才培育突出贡献奖、黄炎培优秀学校、云南省文明单位、云南省平安校园等80余项荣誉,是全国一流技工院校、云南技工教育领头院、示范院、标杆院。学院构建技师教育与高职教育融合发展模式,开设6大专业群34个专业,拥有国家级高技能人才培训基地、世赛中国集训基地、省级技能实训示范基地等优质平台,师资力量雄厚,汇聚全国劳动模范、云岭首席技师、世界技能大赛冠军导师、金牌教练等名师团队,推行岗课赛证一体化培养体系,与300余家知名企业共建产教融合共同体,毕业生就业率稳定在95%以上,企业用工满意率达99%,为云南乃至全国输送了数以万计高素质高技能人才。

二、学院位置与环境
学院实行一校三区办学格局,主校区坐落于昆明市安宁市昆畹中路23号,盘龙校区位于昆明市盘龙区茨坝北路2号,另设镇雄分院,办学布局覆盖滇中、滇东北核心区域。主校区地处安宁市中心,毗邻安宁市政府、人民医院,昆明至安宁11路城乡公交直达,交通便捷、生活便利。校区总占地面积1200余亩,建筑面积40余万平方米,校园绿树成荫、环境雅致,教学实训、生活运动设施一应俱全。校内建有标准化学生宿舍、独立浴室、校园超市、田径运动场、多功能食堂,食堂菜品丰富、价廉物美;周边配套银行、大型商超、城市公园,满足学生日常学习、生活、休闲全需求。各校区实训设备先进,专业实训室、实训车间、技能竞赛场地配置齐全,打造理实一体、学训结合的沉浸式学习环境,让学生在优质校园中安心学习、快乐成长。

三、招生信息
学院面向全省招收中级技工、高级技工、预备技师三个层次学生,招生对象涵盖初中应往届毕业生、高中/中专/中职应往届毕业生、社会青年,年龄15周岁以上、身体健康、品行端正者均可报名。
1、培养层次与学制:中级技工班,初中毕业学制3年、高中及同等学历学制2年;高级技工班,初中毕业学制4年、高中毕业学制3年、中职对口专业学制2年;预备技师班,初中毕业学制5年、高中毕业学制4年。
2、核心招生专业:涵盖机电一体化技术、新能源汽车检测与维修、数控加工、电气自动化设备安装与维修、电子技术应用、通信网络应用、消防工程技术、健康与社会照护、烹调工艺与营养、电子商务、会计、酒店管理、旅游服务与管理、形象设计、家政服务等热门专业,精准对接新能源、先进制造、现代服务、康养护理等产业需求。
四、助学政策
学院构建免、助、补、奖、勤全方位助学体系,全覆盖保障学生顺利完成学业,不让一名学子因家庭经济困难辍学。
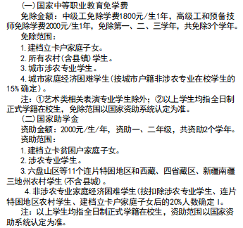
1、免学费与国家助学金

2、奖学金政策

3、学费补助政策

五、管理模式
学院坚持严管厚爱、立德树人,实施封闭式规范化管理、开放式个性化培养相结合的管理模式,全方位护航学生成长。教学管理上,推行工学一体化教学,以岗位需求为导向、以技能训练为核心,理论课与实训课深度融合,杜绝“纸上谈兵”,确保学生学得会、用得上。学生管理上,实行班主任负责制+专职辅导员制,班主任全程跟进学习、生活、心理状态,辅导员负责日常纪律、安全管理、行为养成,严格执行考勤、作息、请假制度,规范学生言行举止。校园安全管理上,构建人防、物防、技防三位一体安全体系,校园全覆盖监控、24小时安保巡逻、定期安全演练,打造平安校园。德育管理上,以“品德铸魂、技能立身、体美添彩、劳动塑形”为核心,开展技能竞赛、社团活动、志愿服务、文化艺术节等多元活动,培养学生职业素养、团队精神与责任意识,让学生既练精湛技能,又塑优良品格。
选择一所好学校,就是选择一个好未来。云南技师学院以公办名校的责任担当、一流的办学条件、优质的培养质量、完善的保障体系,为每一位追梦学子筑牢技能根基、点亮成才之路。在这里,你将师从名师、深耕专业、苦练本领,收获过硬技能与优质就业;在这里,你将沐浴匠心文化、涵养职业素养,成长为企业急需、社会认可的高技能人才。欢迎广大青年学子报考云南技师学院,以匠心赴梦想,以技能创前程,在这片职教沃土上书写属于自己的精彩人生!
地址: 昆明市五华区学府路 电话: 0871-66377605
Copyright © 2023-2024 昆明赛酷科技有限公司 滇ICP备2022003140号-4