在技能成才成为时代主流的今天,选择一所学费合理、性价比突出的院校,是每一位学子与家庭的核心诉求。云南技师学院作为云南省人民政府主办、省人社厅直属的公办技师名校,始终以“普惠教育、优质育人”为初心,在学费制定与助学保障上持续发力,让更多青年“上得起学、学得好技能、就得了业”。很多家长与同学都会问:云南技师学院学费到底多少?贵不贵?答案是:学费标准公开透明、远低于同类院校,且覆盖“免、助、补、奖”全链条助学体系,实际就读成本极低,是技能教育领域的性价比之选。学院严格执行云南省发改委核定收费标准,无隐形收费、无乱收费,同时通过国家免学费、助学金、省级补助等政策,大幅降低学生经济负担,让每一位有志于技能领域的青年都能安心求学、逐梦前行。

一、学费标准
云南技师学院学费严格按照云南省发展和改革委员会核定标准执行,无任何额外乱收费,收费项目、金额均公开可查,保障学生与家长的知情权。
1、高级工专业:学费3500元/生/学年,适用初中四年制、高中三年制、中职对口两年制高级工班学生;
2、预备技师专业:学费4000元/生/学年,适用初中五年制、高中四年制预备技师班学生;
3、住宿费:根据住宿条件不同,分为400元/生/学年(六人间、带卫生间)、600元/生/学年(四人间),均为社会化建设学生公寓的合规收费;
4、其他费用:仅收取教材费(多退少补)、体检费(一次性)、保险费(自愿)等必要费用,无杂费、赞助费等违规收取项目。
对比同类公办技师院校与高职高专院校,云南技师学院学费处于全省偏低水平,且作为公办院校,享受财政全额拨款,办学成本由政府承担,无需通过高学费维持运营,这是其学费亲民的核心原因。
二、贵不贵?全链条助学体系,实际成本大幅降低
云南技师学院构建“免学费+国家助学金+省级补助+专项资助+奖学金”五位一体全方位助学体系,覆盖90%以上学生,让“学费贵”成为伪命题,真正实现“低投入、高回报”。
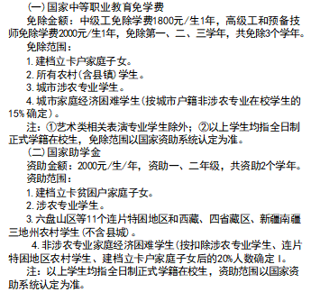
1. 核心免学费政策
所有农村(含县镇)学生、城市涉农专业学生、城市家庭经济困难学生,免除学费2000元/生/学年,连续享受3学年。
(1)农村(含县镇)学生:入学注册时直接减免,实际仅需缴纳1500元/学年(高级工)、2000元/学年(预备技师);
(2)城市家庭经济困难学生:按城市户籍非涉农专业在校学生的15%确定,同样享受免学费政策;
(3)免学费依据:财教〔2012〕376号、财教〔2021〕310号等国家政策,资金由中央与地方财政共同承担,保障政策落地。
2. 国家助学金
涉农专业学生、11个原连片特困地区及四省涉藏州县农村学生、非涉农专业家庭经济困难学生,享受国家助学金2300元/生/学年,连续资助3学年。

3. 省级专项补助
云南籍高级工、预备技师学生,在完成3学年免学费政策后,剩余学年可获云南省青年技能人才培养工程学费补助2000元/生/学年,补足剩余学费成本。

4. 奖学金体系
品学兼优学生可参评多项奖学金,不仅能覆盖学费,还能获得额外收益。同时学院提供勤工助学岗位,学生可通过课余劳动获得收入,实现“自立自强”,进一步降低就读成本。

三、性价比解析
判断一所院校学费是否“贵”,核心要看投入与产出比。云南技师学院以低学费、高保障、高就业,实现“投入少、回报高”的完美平衡,性价比优势显著。
1. 投入端:经济负担极轻
(1)绝大多数学生(农村/县镇学生):3学年免学费,仅需承担少量住宿费、教材费,年均实际支出不足2000元;
(2)城市非困难学生:年均支出3500-4000元(学费+住宿费),远低于高职高专院校年均1-1.5万元的学费成本;
(3)特殊群体(建档立卡、直过民族):享受全免学费、杂费政策,零成本入学。
2. 产出端:技能与就业双保障
(1)办学实力:公办名校,国家技能人才培育突出贡献奖、黄炎培优秀学校等80余项荣誉,国家级高技能人才培训基地、世赛中国集训基地等优质平台加持;
(2)培养质量:推行“岗课赛证一体化”教学,与300余家企业共建产教融合共同体,毕业生就业率稳定在95%以上,企业满意率达99%;
(3)政策待遇:高级工、预备技师毕业生分别享受全日制大专、本科毕业生政策,在参军、考公、事业单位招聘、薪资定级等方面享有同等优势。
3. 长期收益:技能终身受用
技能人才已成为产业升级核心支撑,云南技师学院培养的高技能人才,薪资待遇与职业发展空间远超普通劳动力。据行业数据,技工院校毕业生平均薪资高于社会普通劳动力30%以上,且晋升路径清晰,长期收益远高于短期教育投入。
四、缴费与资助流程
云南技师学院简化缴费与资助申请流程,确保学生与家长“少跑腿、易办理”:
1. 入学注册时,学校直接减免免学费政策金额,学生仅需缴纳个人承担部分费用;
2. 符合助学金、补助条件的学生,由学校统一收集材料,对接财政、人社部门审核,资金按月/按学期发放;
3. 奖学金、勤工助学岗位申请,由班主任、学院统一组织评审,公开透明、公平公正;
4. 学院设立“绿色通道”,家庭经济困难学生可先入学、后缴费,确保“不让一名学生因贫困辍学”。

选择云南技师学院,就是选择低经济压力、高成长空间、高就业保障的技能成才之路。其学费标准公开透明、亲民合理,搭配全链条助学体系,让每一位学子都能“安心上学、放心求学”;同时依托公办名校实力、优质实训资源与完善就业服务,助力学子掌握一技之长,实现技能报国、就业成才。对于希望深耕技能领域的青年而言,这是一份“花小钱、办大事”的优质选择,值得每一位追梦人关注与选择。
地址: 昆明市五华区学府路 电话: 0871-66377605
Copyright © 2023-2024 昆明赛酷科技有限公司 滇ICP备2022003140号-4