筑梦医学从昆卫起航——昆明卫生职业学院招生计划与要求一文读懂-昆明学校-云南职校升学网
你现在的位置: 首页 中专技校 昆明学校

筑梦医学从昆卫起航——昆明卫生职业学院招生计划与要求一文读懂

2026-03-31 11:16 3

怀揣医者梦想,想要踏入医学殿堂,清晰了解院校招生计划与报考要求是求学路上的关键一步。昆明卫生职业学院作为云南省极具影响力的全医学类高职院校,每年面向全国多地开放招生,为广大有志于医药卫生事业的学子提供了多元求学路径。学院始终坚持公平、公正、公开的招生原则,结合行业人才需求与自身办学实力,科学制定招生计划,明确规范报考条件,确保每一位符合要求的学子都能获得公平的入学机会。无论是想报读三年制高职、五年制大专,还是普通中专,学院都有清晰的规划与标准,覆盖临床医学、护理、口腔、药学等全医学领域专业。全面掌握招生计划与报考要求,才能精准规划、顺利报考,让自己的医学梦想在昆卫这片沃土上顺利启航,为未来的职业发展筑牢根基。

 

一、招生层次与整体计划

学院办学层次丰富,开设三年制高职专科、五年制大专、普通中专、职教高考班四大类招生项目,全方位适配不同学历起点学子的求学需求。招生范围覆盖全国二十余省市,每年招生总规模保持稳定,为各地学子提供充足学位。

三年制高职专科面向全国应往届高中毕业生、中职(中专、职高、技校)毕业生招生,为主要招生层次,专业覆盖最全面。五年制大专仅限云南省应届初中毕业生报考,实行3+2”贯通培养,毕业直接获取大专学历。普通中专面向全国应往届初中毕业生开放,适合低学历起点学子入门医学领域。职教高考班则为初中毕业生搭建升学桥梁,通过文化与技能培养,助力后续升入本专科院校。

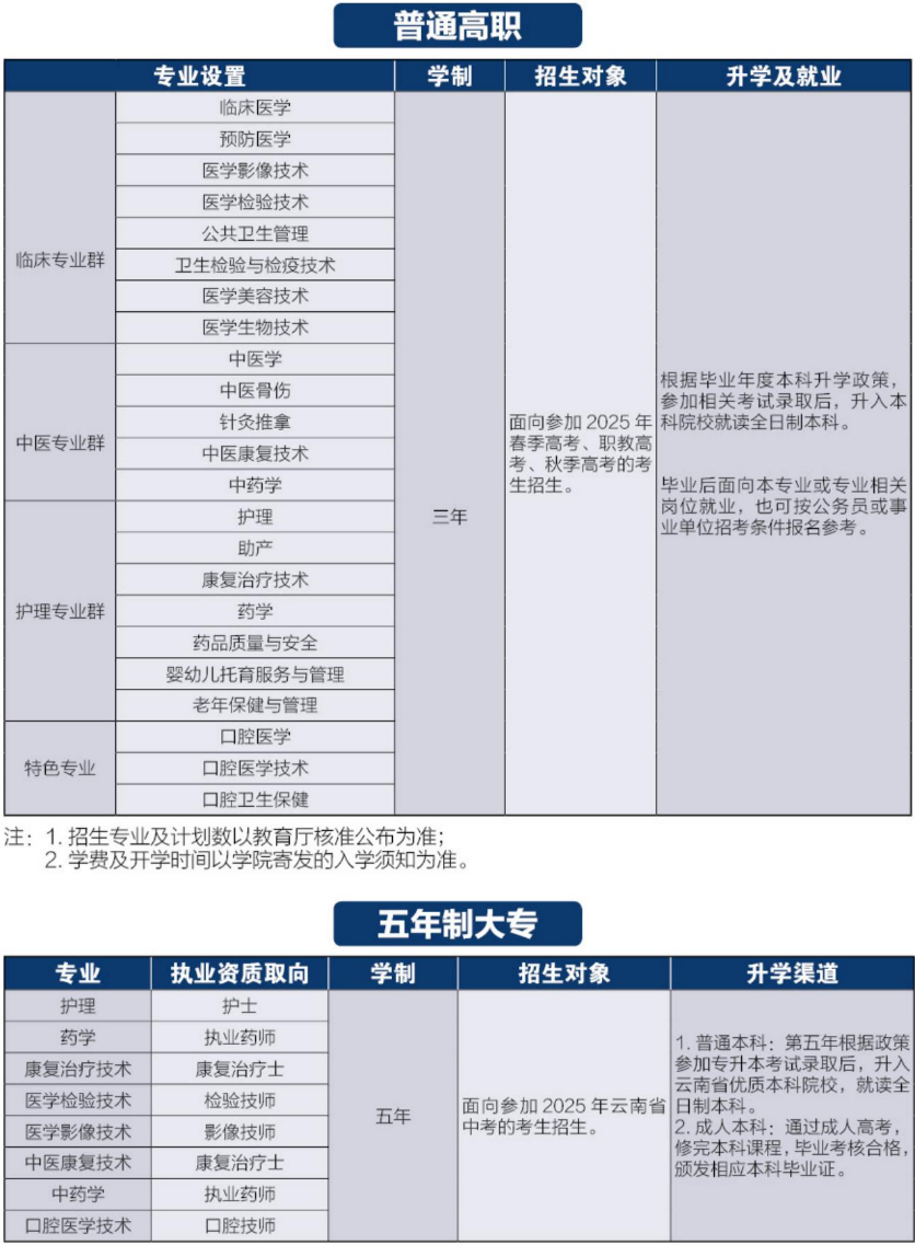
二、招生专业设置

学院聚焦医药卫生全领域,专业设置齐全、特色鲜明,所有专业均为医学类及相关专业。各专业招生计划根据行业需求、就业前景动态调整,护理、口腔医学、临床医学、药学等热门专业计划名额相对充足。

专业.png

专业中专.png

三、招生要求

1学历与身份要求

1三年制高职:应往届高中、中职毕业生,具备对应学历证书,参加普通高考或职教高考,成绩达录取线。

2五年制大专:云南省应届初中毕业生,中考成绩达到省、市划定的录取分数线。

3普通中专:全国应往届初中毕业生,具备初中毕业证或同等学力证明。

4职教高考班:应往届初中毕业生,年龄不低于15周岁,户籍不限。

2身体健康要求

1符合《普通高等学校招生体检工作指导意见》,无重大传染性疾病、精神类疾病。

2色弱、色盲不予录取所有医学及相关专业。

3一眼失明或双眼矫正度数过高、听力障碍、斜视、嗅觉迟钝、口吃者,慎报或不予录取。

4护理、助产专业有身高参考:女生一般不低于155cm,男生不低于165cm

3品德素质要求

热爱医药卫生事业,遵纪守法,品行端正,无违法违纪记录,具备良好的职业道德与责任意识。

四、录取原则与规则

学院录取严格遵循教育主管部门规定,实行“分数优先、遵循志愿、综合评价、择优录取”原则。

1按考生投档成绩从高到低排序,优先满足第一专业志愿,志愿间不设分数级差。

2认可各省政策性加分,加分计入投档成绩用于录取与专业分配。

3医学类专业无男女比例限制,但结合行业特点,部分专业女生占比相对较高。

4录取结果统一公布,考生可通过学院官网、省级招生平台查询录取状态。

迎新.png

选择医学之路,始于精准报考。昆明卫生职业学院以清晰的招生计划、严格的规范要求、开放的招生姿态,为每一位心怀医学梦的学子搭建起公平的入学平台。从层次规划到专业选择,从条件审核到录取规则,每一个环节都公开透明、标准明确,既保障了招生工作的规范有序,也为学子们提供了明确的报考方向。只要符合条件、心怀热忱,就能在这里开启系统的医学学习之旅,掌握扎实的专业技能与临床本领。学院始终以培育优秀医学人才为己任,用完善的招生体系与优质的教育资源,助力每一位学子顺利踏入医学殿堂,在未来成为守护健康、服务社会的实用型医学人才,用所学所长践行医者使命,书写属于自己的职业华章。


最新推荐
热门阅读

地址: 昆明市五华区学府路   电话: 0871-66377605

Copyright © 2023-2024 昆明赛酷科技有限公司 滇ICP备2022003140号-4

客服电话
0871-66377605
联系微信

微信添加好友咨询

联系QQ
在线客服
在线报名
返回顶部